• 患者服务: 与癌共舞小助手
  • 微信号: yagw_help22

QQ登录

只需一步,快速开始

开启左侧

肺腺癌骨转埃克替尼3年是不是耐药了

[复制链接]
32628 12 linrong 发表于 2024-12-13 20:31:08 |
linrong  小学五年级 发表于 2024-12-17 20:16:19 来自手机 | 显示全部楼层 来自: 四川成都
闯关3AN2 发表于 2024-12-16 20:14
不知道初始病灶的分布情况,你说怀疑骨转移有没有进展,以前有做过什么针对骨的影像学检查?。。。现在仅仅看你发的报告,我个人理解,有点激进的观点:好像只有肺部病灶,和肋骨的一处骨转移灶吧?。。。那是不是寡转移啊?可不可以现在做局部治疗,比如肺部根治术或者根治性放疗的方向,肋骨同样放疗啊?。。。。。

谢谢闯关3AN2!三年前确诊时做了骨扫描第3肋骨转移,吃靶向药三个月后医生有建议肺和骨转的地方放疗,我妈当时完全不痛了,我们就没放疗。主要是我妈心态不好,我们一直瞒着她的,只是告诉她肺上有个小的肿瘤,需要长期吃药就好,打算不到万不得已不告诉她真实病情。如果这次骨转移进展要放疗就只能告诉她了。我妈72了,手术我们没考虑,怕术后并发症严重。

举报 使用道具

回复 支持 反对
linrong  小学五年级 发表于 2024-12-17 20:16:54 来自手机 | 显示全部楼层 来自: 四川成都
申医生 发表于 2024-12-17 10:30
是的,思路就是局部进展就局部治疗

好的,谢谢申医生

举报 使用道具

回复 支持 反对
linrong  小学五年级 发表于 3 天前 来自手机 | 显示全部楼层 来自: 四川
2024年12月我妈妈做了骨扫描,很幸运没有进展,继续吃埃克替尼。

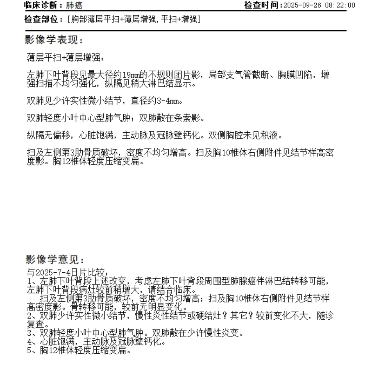
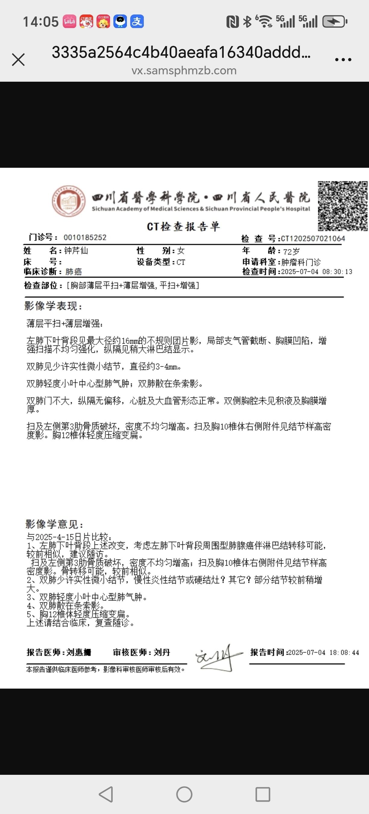
2025年9月26日复查CT显示主病灶较前增大,由16mm增大到19mm

肿标值也在升高,前面三年多的值一直在正常范围内,7月4日的CEA5.62,其它两项正常。9月26日CEA5.84,CA19-9 44.48也超出正常范围。

主治医生说耐药了,不再申请埃克替尼,让国庆后做纤支镜取组织做基因检测。

请教大家:1.只是主病灶增大3mm,但体感很好,没有任何不舒服,是不是算缓慢耐药,可不可以继续吃埃克替尼,主治医生不申请,自费买来吃三个月再复查可不可以?
2.如果取到组织做基因检测做多少项的合适?
3.医生说如果有T790m突变换三代药,建议换国产的阿美替尼或伏美替尼,说是国产的副作用小,奥希替尼副作用大。但看帖子大家吃奥希替尼的多,请问如果能吃三代,该选哪种靶向药?



                               
登录/注册后可看大图


                               
登录/注册后可看大图


                               
登录/注册后可看大图


                               
登录/注册后可看大图

举报 使用道具

回复 支持 反对

发表回复

您需要登录后才可以回帖 登录 | 立即注册

本版积分规则

  • 回复
  • 转播
  • 评分
  • 分享
帮助中心
网友中心
购买须知
支付方式
服务支持
资源下载
售后服务
定制流程
关于我们
关于我们
友情链接
联系我们
关注我们
官方微博
官方空间
微信公号
快速回复 返回顶部 返回列表